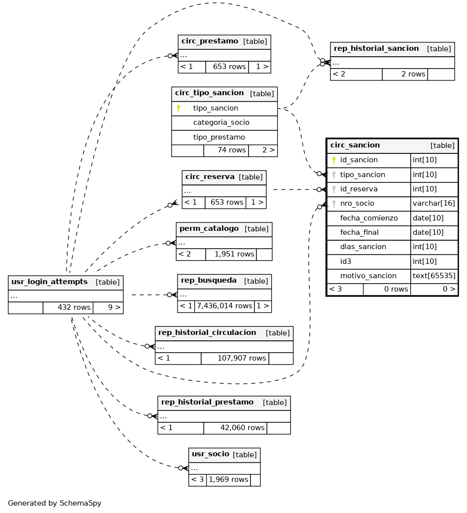
Columns
| Column | Type | Size | Nulls | Auto | Default | Children | Parents | Comments | |||
|---|---|---|---|---|---|---|---|---|---|---|---|
| id_sancion | INT | 10 | √ | null |
|
|
|||||
| tipo_sancion | INT | 10 | √ | 0 |
|
|
|||||
| id_reserva | INT | 10 | √ | NULL |
|
|
|||||
| nro_socio | VARCHAR | 16 | √ | NULL |
|
|
|||||
| fecha_comienzo | DATE | 10 | '0000-00-00' |
|
|
||||||
| fecha_final | DATE | 10 | '0000-00-00' |
|
|
||||||
| dias_sancion | INT | 10 | √ | 0 |
|
|
|||||
| id3 | INT | 10 | √ | NULL |
|
|
|||||
| motivo_sancion | TEXT | 65535 | √ | NULL |
|
|
Indexes
| Constraint Name | Type | Sort | Column(s) |
|---|---|---|---|
| PRIMARY | Primary key | Asc | id_sancion |


